LEMON Manuals: Even more car manuals for everyone: 1960-2025
Home >> Pontiac >> 2010 >> G5 Base, Automatic >> Repair and Diagnosis >> Engine Performance >> System >> Data Communication System >> Schematic and Routing Diagrams >> Body Control System Schematics
April 5, 2026: LEMON Manuals is launched! Read the announcement.

Body Control System Schematics

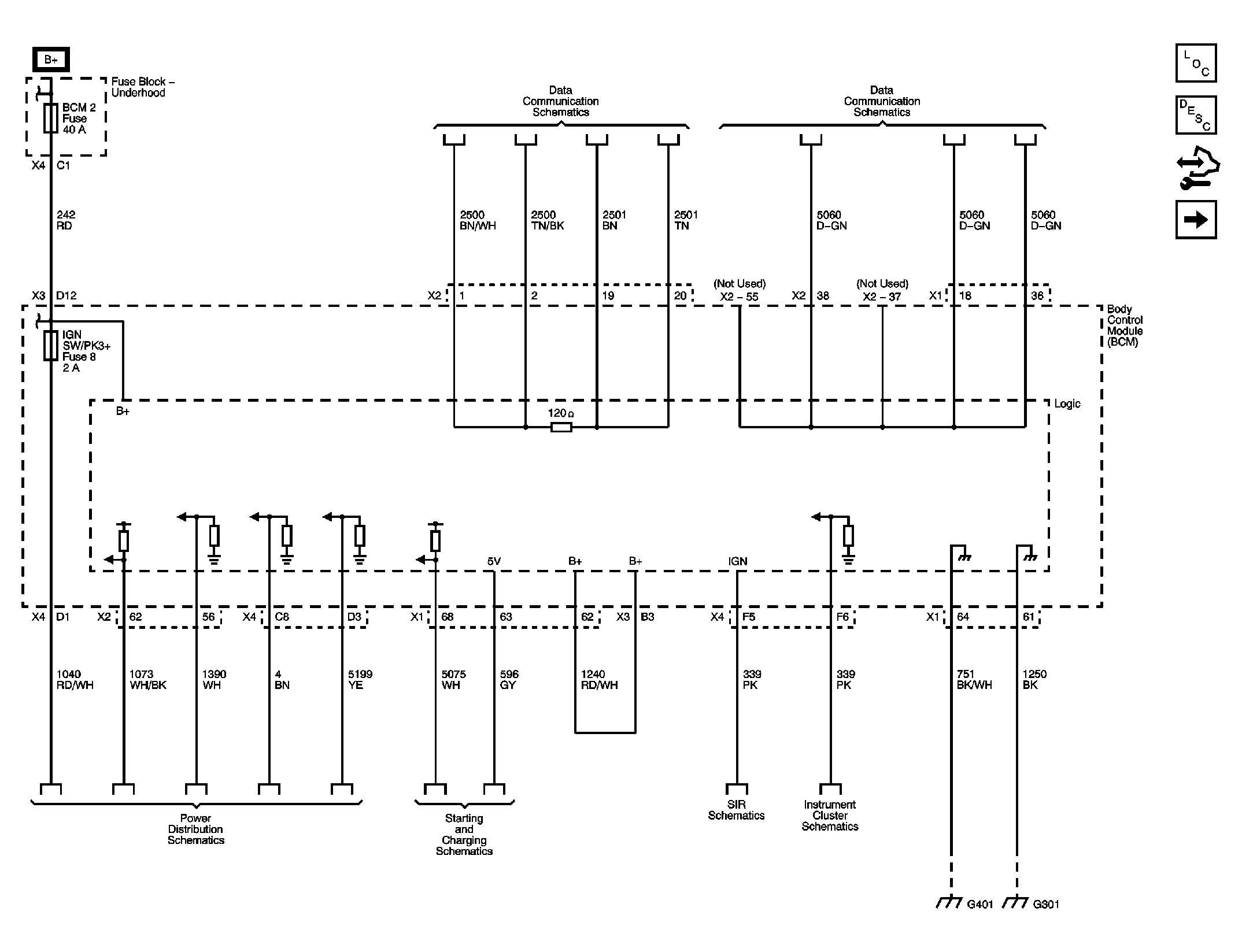
Fig 1: Power, Ground, Communication, References (1 of 5)
GM2249289Courtesy of GENERAL MOTORS CORP.
Fig 2: Power, Ground, Communication, References (2 of 5)
GM2249294Courtesy of GENERAL MOTORS CORP.
Fig 3: Power, Ground, Communication, References (3 of 5)
GM2249297Courtesy of GENERAL MOTORS CORP.
Fig 4: Power, Ground, Communication, References (4 of 5)
GM2249299Courtesy of GENERAL MOTORS CORP.
Fig 5: Power, Ground, Communication, References (5 of 5)
GM2249301Courtesy of GENERAL MOTORS CORP.