LEMON Manuals: Even more car manuals for everyone: 1960-2025
Home >> Saturn >> 2000 >> SW2 L4-1.9L DOHC VIN 7 >> Repair and Diagnosis >> Powertrain Management >> Computers and Control Systems >> Relays and Modules - Computers and Control Systems >> Engine Control Module >> Testing and Inspection >> Initial Inspection and Diagnostic Overview >> Vehicle On-Board Diagnostic System Check
April 5, 2026: LEMON Manuals is launched! Read the announcement.

Vehicle On-Board Diagnostic System Check

Schematic:






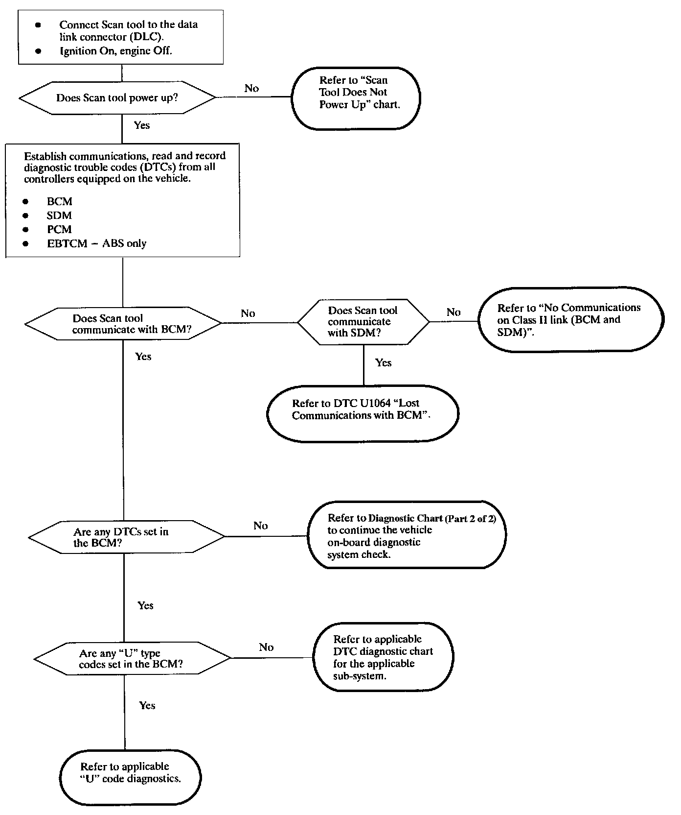
Diagnostic Chart (Part 1 Of 2):




The vehicle on-board diagnostics system check should always be the starting point when diagnosing any powertrain, chassis, or any other electrical sub-system. This is important due to the amount of systems/sub-systems that are controlled by an electronic module. Also, associated with the increased functions of these modules comes more on-board diagnostics resulting in diagnostic trouble codes (DTCs). The DTCs therefore can aid in diagnosing systems/sub-systems. Many controllers share the same power or ground circuits as other sub-systems, therefore, there may be a DTC in a controller that appears unrelated to the customer complaint. Checking for DTCs is also important since all DTCs don't result in a warning telltale being illuminated.

Regardless of the customer complaint/symptom it is important to establish serial data communications with each controller, read codes from each controller and record the information gathered. It is important to start with the BCM because:
1. The body control module (BCM) is the closest module to the data link connector (DLC).
2. The BCM is the data link master and is capable of detecting when another module on the Class II link or the CAN link is missing. When the BCM detects a controller missing, a U-Type DTC will be stored in the BCM.

When communications cannot be established with the BCM, communications with the SDM should be the next step. This will help determine if a serial data link fault exists or if an individual module is not capable of communicating.


Diagnostic Chart (Part 2 Of 2):




Since the BCM is the master on the Class II link and the SDM is on every vehicle, these controllers should be communicated with first since they may help to determine potential serial data link errors.

This chart continues establishing communications with each of the applicable modules on the vehicle.

If communications can be established with each control module, and there are no DTCs associated with any of then the vehicle on-board diagnostics system check is complete. If no DTCs were detected the next step is to refer to the symptom section for the system/sub-system related to the customer complaint.