LEMON Manuals: Even more car manuals for everyone: 1960-2025
Home >> Saturn >> 2007 >> Sky Red Line, Automatic >> Repair and Diagnosis >> External Pages >> Different car >> Section 9 (Data Communication System) >> Schematic and Routing Diagrams >> Body Control System Schematics
April 5, 2026: LEMON Manuals is launched! Read the announcement.

Body Control System Schematics

WARNING: This page is about a different car, the 2007 Pontiac Solstice. However, it is still accessible from the selected car via links, so may be relevant.
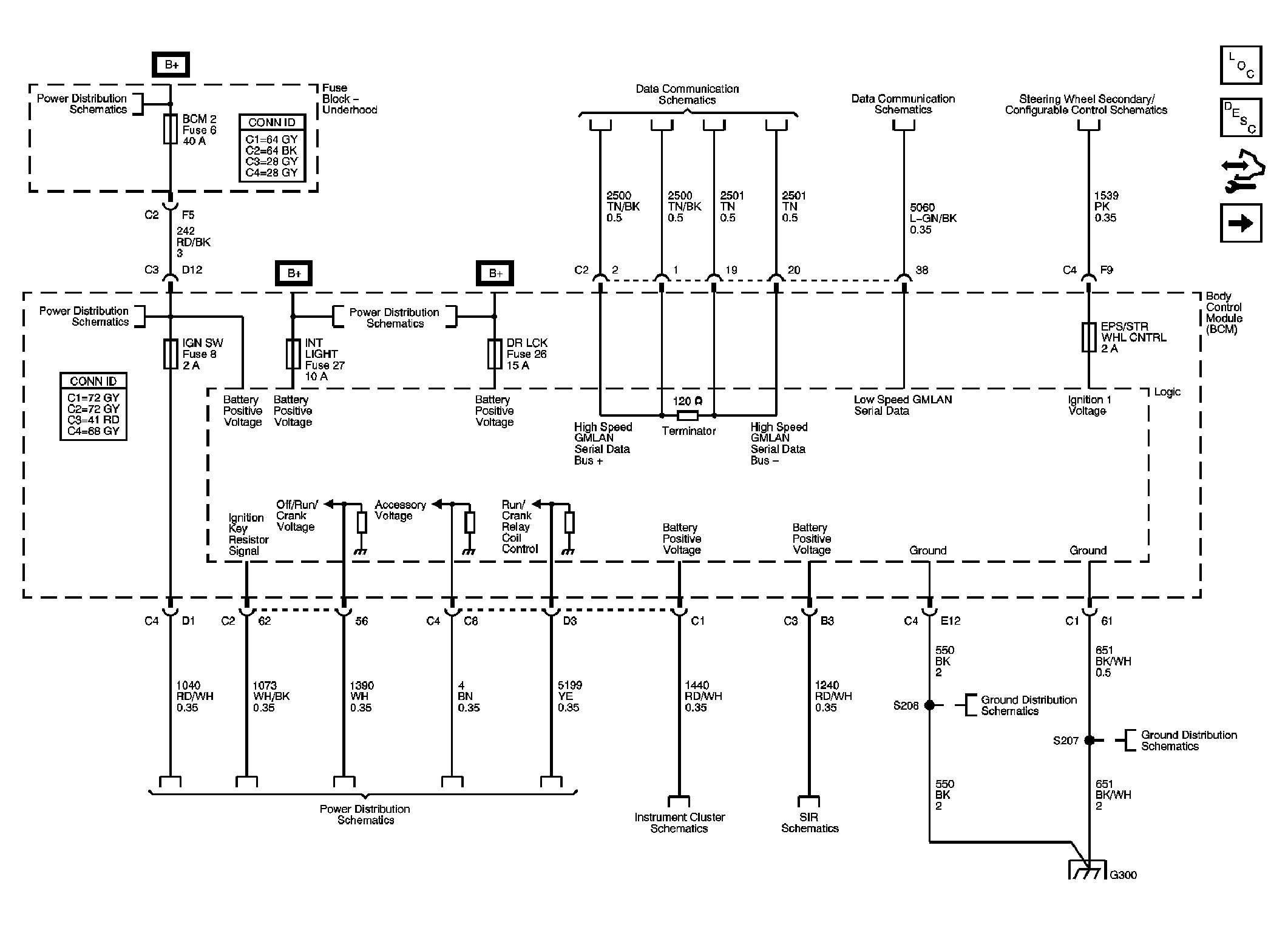
Fig 1: Data Link, Ground, and Power Schematic
GM1830061Courtesy of GENERAL MOTORS CORP.
Fig 2: Lighting System References Schematic
GM1830066Courtesy of GENERAL MOTORS CORP.
Fig 3: Brakes, Cooling System, Cruise, and Door Lock References Schematic
GM1830071Courtesy of GENERAL MOTORS CORP.
Fig 4: Defogger, Horn, Release Systems, & Wiper/Washer References Schematic
GM1830079Courtesy of GENERAL MOTORS CORP.