LEMON Manuals: Even more car manuals for everyone: 1960-2025
Home >> Scion >> 2009 >> tC Standard >> Repair and Diagnosis >> Electrical >> Body Electrical >> OEM System Circuits >> Taillight >> Notes
April 5, 2026: LEMON Manuals is launched! Read the announcement.

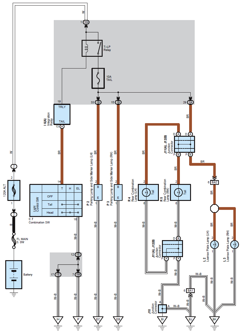
OEM System Circuits: Taillight: Notes

Fig 1: Taillight - Circuit Diagram
G07604539Courtesy of © TOYOTA, LICENSE AGREEMENT TMS1002