LEMON Manuals: Even more car manuals for everyone: 1960-2025
Home >> Scion >> 2009 >> xB Automatic >> Repair and Diagnosis >> Electrical >> Body Electrical >> OEM System Circuits >> Light Reminder >> Notes
April 5, 2026: LEMON Manuals is launched! Read the announcement.

Light Reminder: Notes

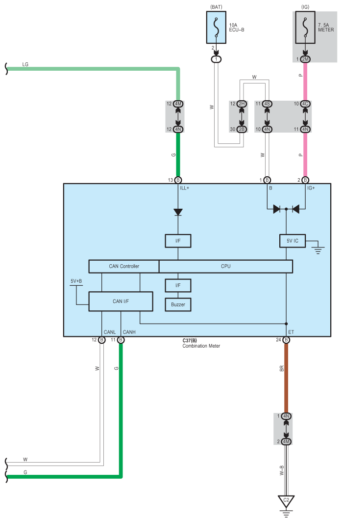
Fig 1: Light Reminder - Circuit Diagram (1 Of 3)
G07601150Courtesy of © TOYOTA, LICENSE AGREEMENT TMS1002
Fig 2: Light Reminder - Circuit Diagram (2 Of 3)
G07601151Courtesy of © TOYOTA, LICENSE AGREEMENT TMS1002
Fig 3: Light Reminder - Circuit Diagram (3 Of 3)
G07601152Courtesy of © TOYOTA, LICENSE AGREEMENT TMS1002