LEMON Manuals: Even more car manuals for everyone: 1960-2025
Home >> Scion >> 2012 >> tC Standard Trans >> Repair and Diagnosis (Single Page) >> Electrical >> Body Electrical >> OEM System Circuits >> Engine Immobiliser System (w/ Smart Key System), Smart Key System, Starting (w/ Smart Key System), Steering Lock (w/ Smart Key System) and Wireless Door Lock Control (w/ Smart Key System) >> Notes
April 5, 2026: LEMON Manuals is launched! Read the announcement.

Engine Immobiliser System (w/ Smart Key System), Smart Key System, Starting (w/ Smart Key System), Steering Lock (w/ Smart Key System) and Wireless Door Lock Control (w/ Smart Key System): Notes

Fig 1: Engine Immobiliser, Smart Key, Starting, Steering Lock And Wireless Door Lock Control System (w/Smart Key System) Wiring Diagram (1 Of 15)
G08760196Courtesy of © TOYOTA, LICENSE AGREEMENT TMS1002
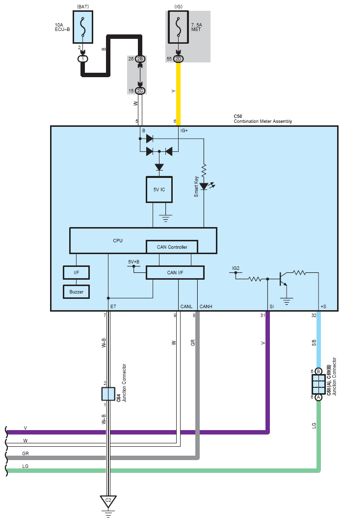
Fig 2: Engine Immobiliser, Smart Key, Starting, Steering Lock And Wireless Door Lock Control System (w/Smart Key System) Wiring Diagram (2 Of 15)
G08760197Courtesy of © TOYOTA, LICENSE AGREEMENT TMS1002
Fig 3: Engine Immobiliser, Smart Key, Starting, Steering Lock And Wireless Door Lock Control System (w/Smart Key System) Wiring Diagram (3 Of 15)
G08760198Courtesy of © TOYOTA, LICENSE AGREEMENT TMS1002
Fig 4: Engine Immobiliser, Smart Key, Starting, Steering Lock And Wireless Door Lock Control System (w/Smart Key System) Wiring Diagram (4 Of 15)
G08760199Courtesy of © TOYOTA, LICENSE AGREEMENT TMS1002
Fig 5: Engine Immobiliser, Smart Key, Starting, Steering Lock And Wireless Door Lock Control System (w/Smart Key System) Wiring Diagram (5 Of 15)
G08760200Courtesy of © TOYOTA, LICENSE AGREEMENT TMS1002
Fig 6: Engine Immobiliser, Smart Key, Starting, Steering Lock And Wireless Door Lock Control System (w/Smart Key System) Wiring Diagram (6 Of 15)
G08760201Courtesy of © TOYOTA, LICENSE AGREEMENT TMS1002
Fig 7: Engine Immobiliser, Smart Key, Starting, Steering Lock And Wireless Door Lock Control System (w/Smart Key System) Wiring Diagram (7 Of 15)
G08760202Courtesy of © TOYOTA, LICENSE AGREEMENT TMS1002
Fig 8: Engine Immobiliser, Smart Key, Starting, Steering Lock And Wireless Door Lock Control System (w/Smart Key System) Wiring Diagram (8 Of 15)
G08760203Courtesy of © TOYOTA, LICENSE AGREEMENT TMS1002
Fig 9: Engine Immobiliser, Smart Key, Starting, Steering Lock And Wireless Door Lock Control System (w/Smart Key System) Wiring Diagram (9 Of 15)
G08760204Courtesy of © TOYOTA, LICENSE AGREEMENT TMS1002
Fig 10: Engine Immobiliser, Smart Key, Starting, Steering Lock And Wireless Door Lock Control System (w/Smart Key System) Wiring Diagram (10 Of 15)
G08760205Courtesy of © TOYOTA, LICENSE AGREEMENT TMS1002
Fig 11: Engine Immobiliser, Smart Key, Starting, Steering Lock And Wireless Door Lock Control System (w/Smart Key System) Wiring Diagram (11 Of 15)
G08760206Courtesy of © TOYOTA, LICENSE AGREEMENT TMS1002
Fig 12: Engine Immobiliser, Smart Key, Starting, Steering Lock And Wireless Door Lock Control System (w/Smart Key System) Wiring Diagram (12 Of 15)
G08760207Courtesy of © TOYOTA, LICENSE AGREEMENT TMS1002
Fig 13: Engine Immobiliser, Smart Key, Starting, Steering Lock And Wireless Door Lock Control System (w/Smart Key System) Wiring Diagram (13 Of 15)
G08760208Courtesy of © TOYOTA, LICENSE AGREEMENT TMS1002
Fig 14: Engine Immobiliser, Smart Key, Starting, Steering Lock And Wireless Door Lock Control System (w/Smart Key System) Wiring Diagram (14 Of 15)
G08760209Courtesy of © TOYOTA, LICENSE AGREEMENT TMS1002
Fig 15: Engine Immobiliser, Smart Key, Starting, Steering Lock And Wireless Door Lock Control System (w/Smart Key System) Wiring Diagram (15 Of 15)
G08760210Courtesy of © TOYOTA, LICENSE AGREEMENT TMS1002