LEMON Manuals: Even more car manuals for everyone: 1960-2025
Home >> Subaru >> 1989 >> Justy DL >> Repair and Diagnosis >> Engine Performance >> System >> Tests W/Codes >> Basic Trouble Shooting
April 5, 2026: LEMON Manuals is launched! Read the announcement.

Basic Trouble Shooting

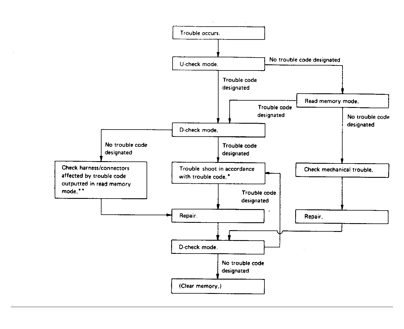
Fig 1: Flow Chart - Basic Trouble Shooting Procedures
G95062Courtesy of SUBARU OF AMERICA