LEMON Manuals: Even more car manuals for everyone: 1960-2025
Home >> Subaru >> 1992 >> Justy Base >> Repair and Diagnosis >> Engine Performance >> System >> Engine Controls - Tests W/Codes - PFI >> Diagnostic Code Chart >> Basic Trouble Shooting Procedures
April 5, 2026: LEMON Manuals is launched! Read the announcement.

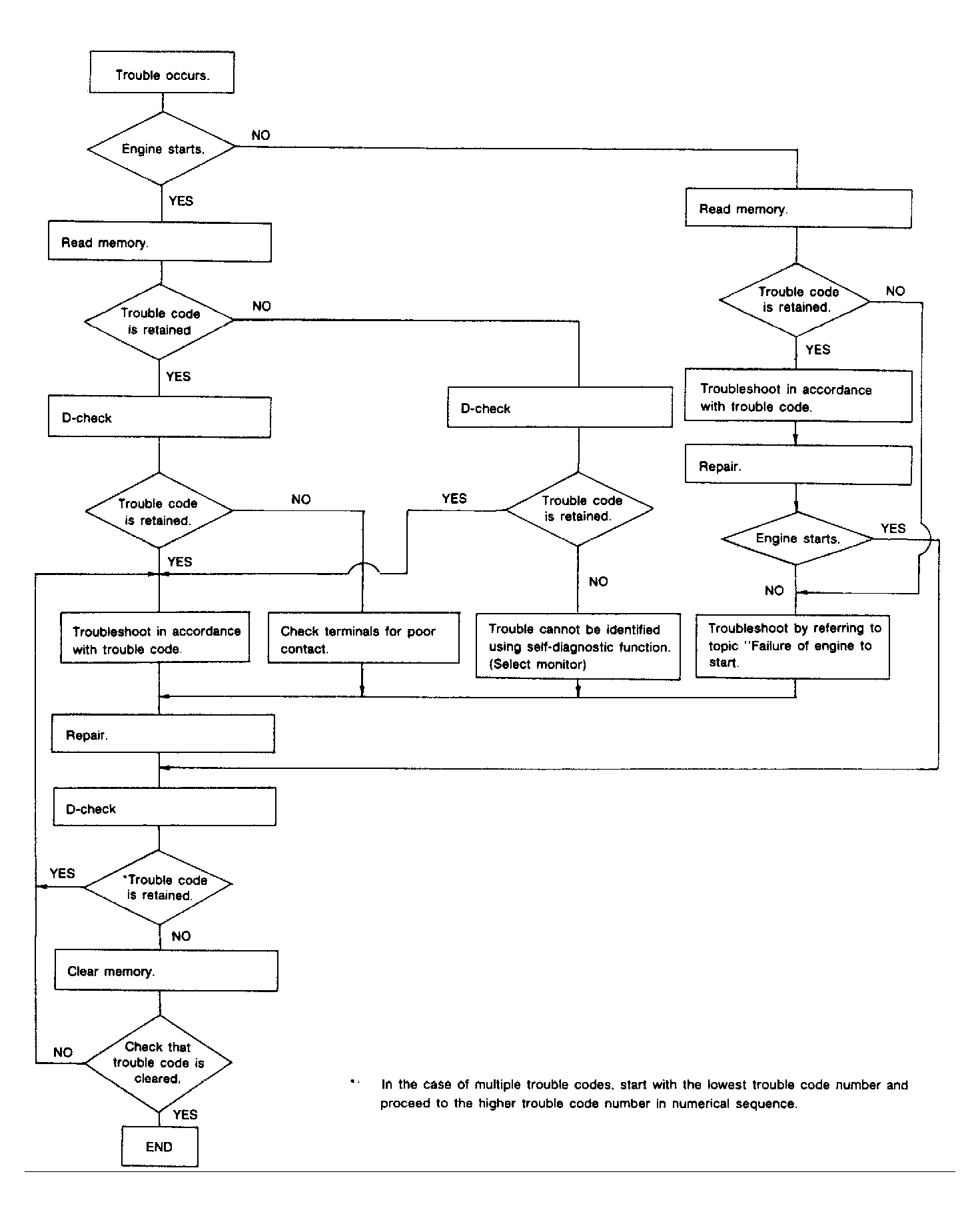
Basic Trouble Shooting Procedures

Fig 1: Flow Chart - Basic Trouble Shooting Procedures
G90D18765