LEMON Manuals: Even more car manuals for everyone: 1960-2025
Home >> Subaru >> 2002 >> Forester Base >> Repair and Diagnosis >> Engine Mechanical >> Lubrication System >> Lubrication System - Mechanism & Function >> Engine Oil Flow
April 5, 2026: LEMON Manuals is launched! Read the announcement.

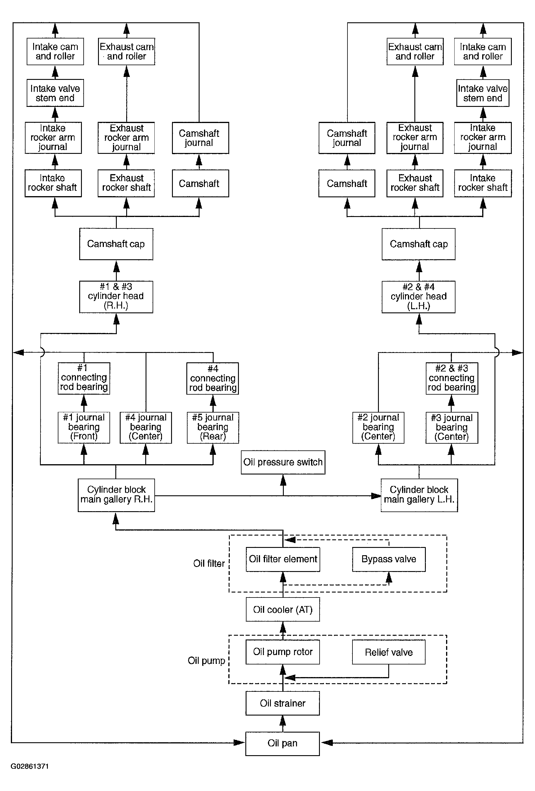
Engine Oil Flow

Fig 1: Engine Oil Flow Chart
G02861371Courtesy of SUBARU OF AMERICA, INC.