LEMON Manuals: Even more car manuals for everyone: 1960-2025
Home >> Subaru >> 2003 >> Outback F6-3.0L >> Repair and Diagnosis >> Powertrain Management >> Transmission Control Systems >> Testing and Inspection >> Component Tests and General Diagnostics >> Check FWD Switch
April 5, 2026: LEMON Manuals is launched! Read the announcement.

Check FWD Switch

CHECK FWD SWITCH

DIAGNOSIS:
^ LED does not come on even if FWD switch is ON.
^ FWD switch circuit is open or shorted.





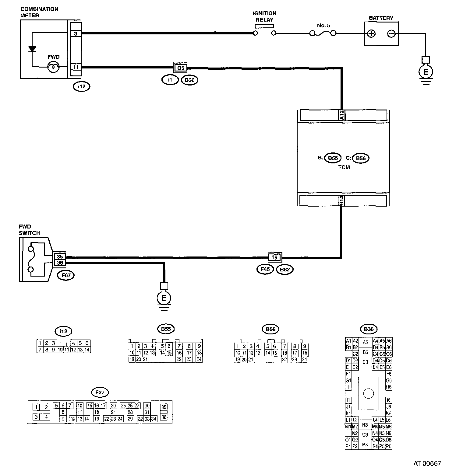
WIRING DIAGRAM:

Test 1 Of 2:




Test 2 Of 2: