LEMON Manuals: Even more car manuals for everyone: 1960-2025
Home >> Subaru >> 2013 >> BRZ Limited, Automatic Trans >> Repair and Diagnosis >> External Pages >> Different car >> Section 25 (Power Control System) >> Power Control System >> Circuit Figure
April 5, 2026: LEMON Manuals is launched! Read the announcement.

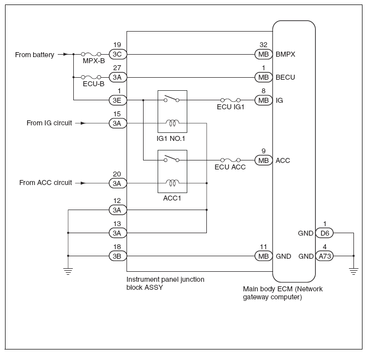
Circuit Figure

WARNING: This page is about a different car, the 2018 Subaru BRZ. However, it is still accessible from the selected car via links, so may be relevant.
G12594699Courtesy of SUBARU OF AMERICA, INC.