LEMON Manuals: Even more car manuals for everyone: 1960-2025
Home >> Subaru >> 2019 >> Outback 2.5i >> Repair and Diagnosis >> Transmission >> Automatic Trans >> Continuously Variable Transmission (Diagnostics) >> Diagnostic Procedure For Subaru Select Monitor Communication >> Communication For Initializing Impossible
April 5, 2026: LEMON Manuals is launched! Read the announcement.

Communication For Initializing Impossible

Diagnosis: 

Defective harness connector

Trouble symptom: 

Subaru Select Monitor communication failure

CAUTION: Use the check board when measuring the TCM terminal voltage and resistance.

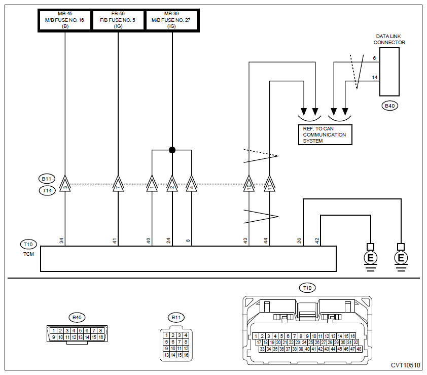
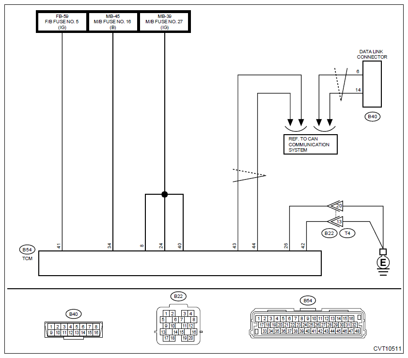
Wiring diagram: 

  1. CHECK IGNITION SWITCH  .

    Is the ignition switch ON?

    Yes: Go to  2 .

    No: Turn the ignition switch to ON, and select the transmission using the Subaru Select Monitor.

  2. CHECK BATTERY  .
    1. Turn the ignition switch to OFF.
    2. Measure the battery voltage.

    Is the voltage 11 V or more?

    Yes: Go to  3 .

    No: Charge or replace the battery.

  3. CHECK BATTERY TERMINAL  .

    Is there poor contact at battery terminal?

    Yes: Replace or tighten the battery terminal.

    No: Go to  4 .

  4. CHECK INSTALLATION OF TCM CONNECTOR  .

    Turn the ignition switch to OFF.

    Is the TCM connector inserted into the TCM until the clamp locks?

    Yes: Go to  5 .

    No: Insert the TCM connector to TCM.

  5. CHECK LAN SYSTEM  .

    Perform the diagnosis for LAN system. Ref. to LAN SYSTEM (DIAGNOSTICS)>BASIC DIAGNOSTIC PROCEDURE .

    Is there any fault in LAN system?

    Yes: Perform the diagnosis according to DTC for LAN system. Ref. to LAN SYSTEM (DIAGNOSTICS)>LIST OF DIAGNOSTIC TROUBLE CODE (DTC) .

    No: Go to  6 .

  6. CHECK SUBARU SELECT MONITOR COMMUNICATION  .
    1. Turn the ignition switch to ON.
    2. Check whether communication to transmission system can be executed normally.

    Is «Select Function» displayed?

    Yes: Check DTC of TCM. Ref. to CONTINUOUSLY VARIABLE TRANSMISSION (DIAGNOSTICS)>Read Diagnostic Trouble Code (DTC) .

    No: Go to  7 .

  7. CHECK POWER SUPPLY CIRCUIT  .
    1. Turn the ignition switch to OFF.
    2. Disconnect the TCM connector.
    3. Turn the ignition switch to ON. (Engine OFF)
    4. Measure the ignition power supply voltage between TCM connector and chassis ground.

      Connector & terminal 

      ENGINE TYPE FB 

      (T10) No. 8 (+) - Chassis ground (-):

      (T10) No. 24 (+) - Chassis ground (-):

      (T10) No. 34 (+) - Chassis ground (-):

      (T10) No. 40 (+) - Chassis ground (-):

      (T10) No. 41 (+) - Chassis ground (-):

      ENGINE TYPE EZ 

      (B54) No. 8 (+) - Chassis ground (-):

      (B54) No. 24 (+) - Chassis ground (-):

      (B54) No. 34 (+) - Chassis ground (-):

      (B54) No. 40 (+) - Chassis ground (-):

      (B54) No. 41 (+) - Chassis ground (-):

    Is the voltage 10 - 13 V?

    Yes: Go to  8 .

    No: Repair the open circuit of harness between TCM and battery.

  8. CHECK HARNESS CONNECTOR BETWEEN TCM AND CHASSIS GROUND  .
    1. Turn the ignition switch to OFF.
    2. Measure the resistance of harness between TCM connector and chassis ground.

      Connector & terminal 

      ENGINE TYPE FB 

      (T10) No. 26 - Chassis ground:

      (T10) No. 42 - Chassis ground:

      ENGINE TYPE EZ 

      (B54) No. 26 - Chassis ground:

      (B54) No. 42 - Chassis ground:

    Is the resistance less than 10 Ω?

    Yes: Go to  9 .

    No: Repair the open circuit of the TCM ground circuit and poor contact of connector.

  9. CHECK POOR CONTACT OF CONNECTOR  .

    Is there poor contact of control module power supply, ground circuit and data link connector?

    Yes: Repair the connector.

    No: Replace the TCM. Ref. to CONTINUOUSLY VARIABLE TRANSMISSION (TR580)>TRANSMISSION CONTROL MODULE (TCM) . Ref. to CONTINUOUSLY VARIABLE TRANSMISSION (TR690)>TRANSMISSION CONTROL MODULE (TCM) .