LEMON Manuals
: Even more car manuals for everyone: 1960-2025
Home
>>
Subaru
>>
2020
>>
Crosstrek Base, Standard Trans
>>
Repair and Diagnosis
>>
Transmission
>>
Automatic Trans
>>
Transmission Control System
>>
AT Shift Lock Control System
>>
Wiring Diagram
>>
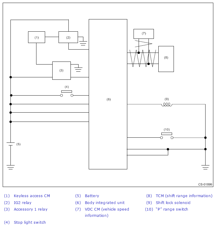
Model With Push Button Ignition Switch
April 5, 2026:
LEMON Manuals is launched!
Read the announcement.
Model With Push Button Ignition Switch
Except for Crosstrek hybrid model
Courtesy of SUBARU OF AMERICA, INC.
Crosstrek hybrid model
Courtesy of SUBARU OF AMERICA, INC.