LEMON Manuals: Even more car manuals for everyone: 1960-2025
Home >> Subaru >> 2025 >> Outback Base >> Repair and Diagnosis >> Engine Performance >> Engine Control Systems >> Auto Start Stop System (Diagnostics) >> General Description >> System Block Diagram
April 5, 2026: LEMON Manuals is launched! Read the announcement.

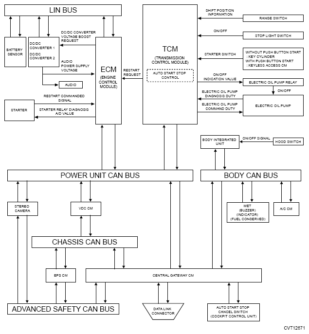
System Block Diagram

G13630200Courtesy of SUBARU OF AMERICA, INC.