LEMON Manuals: Even more car manuals for everyone: 1960-2025
Home >> Suzuki >> 2005 >> Reno S, Automatic >> Repair and Diagnosis >> Engine Performance >> Engine Control Systems >> Engine General Information And Diagnosis >> Diagnostic Information and Procedures >> DTC P0135 Oxygen Sensor 1 (O2S1) Heater Circuit Not Functioning >> Notes
April 5, 2026: LEMON Manuals is launched! Read the announcement.

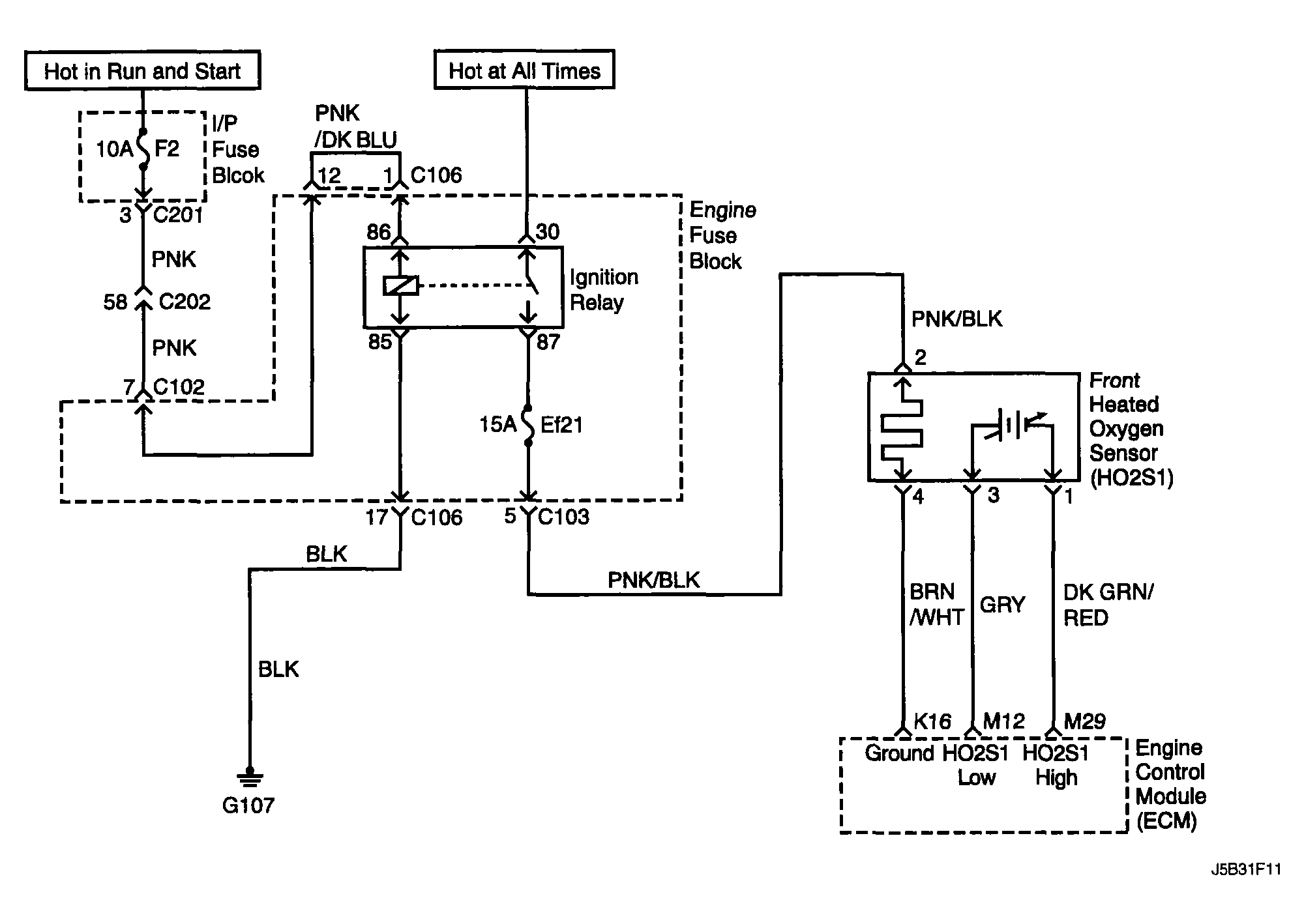
DTC P0135 Oxygen Sensor 1 (O2S1) Heater Circuit Not Functioning: Notes

Fig 1: Oxygen Sensor 1 (O2S1) Heater Circuit Not Functioning - Circuit Diagram
G04102534Courtesy of SUZUKI OF AMERICA CORP.