LEMON Manuals: Even more car manuals for everyone: 1960-2025
Home >> Suzuki >> 2006 >> Reno Base, Automatic >> Repair and Diagnosis >> Engine Performance >> Engine Control Systems >> Engine Performance - DTC P0532 - P1166 >> DTC P0685: Engine Controls Ignition Relay Control Circuit >> Notes
April 5, 2026: LEMON Manuals is launched! Read the announcement.

DTC P0685: Engine Controls Ignition Relay Control Circuit: Notes

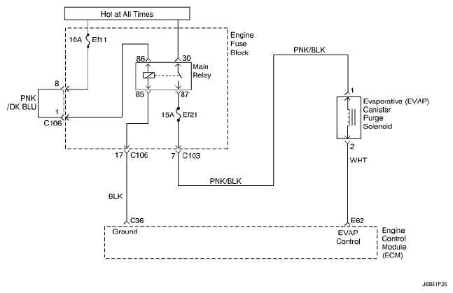
Fig 1: Engine Controls Ignition Relay Control - Circuit Diagram
G04716291Courtesy of SUZUKI OF AMERICA CORP.