LEMON Manuals: Even more car manuals for everyone: 1960-2025
Home >> Suzuki >> 2006 >> Verona Base >> Repair and Diagnosis (Single Page) >> Engine Performance >> System >> Engine Control System - DTC P0461 Through U0121 >> DTC P0660: Intake Manifold Tuning (IMT) Valve Solenoid Control Circuit >> Notes
April 5, 2026: LEMON Manuals is launched! Read the announcement.

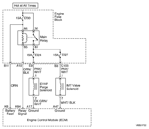
DTC P0660: Intake Manifold Tuning (IMT) Valve Solenoid Control Circuit: Notes

Fig 1: Intake Manifold Tuning (IMT) Valve Solenoid Control Circuit - Wiring Diagram
G04718755Courtesy of SUZUKI OF AMERICA CORP.