LEMON Manuals: Even more car manuals for everyone: 1960-2025
Home >> Suzuki >> 2007 >> Aerio Base, AWD >> Repair and Diagnosis >> Steering >> Power Steering >> Power Assisted Steering System >> Repair Instruction >> P/S Pump Disassembly and Assembly >> Disassembly
April 5, 2026: LEMON Manuals is launched! Read the announcement.

P/S Pump Disassembly and Assembly: Disassembly

  1. Clean its exterior thoroughly.
  2. With aluminum plates placed on vise first, grip pump body with it.
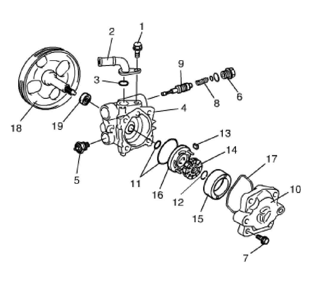
  3. Remove suction connector bolt (1), suction connector (2) and O-ring (3) from pump body (4).
  4. Remove power steering pressure switch (terminal set) (5) from pump body.
  5. Remove plug (6), flow control spring (8) and relief valve (flow control valve) (9) from pump body.
  6. Remove cover bolts (7), pump cover (10) and O-ring (17) from pump body.
  7. Remove snap ring (12) from pump shaft.
  8. Remove vanes (13) from rotor (14).
  9. Remove cam ring (15), rotor (14), side plate (16) and O-rings (11) from pump body.
  10. Pull out pulley (18) from pump body.
  11. Remove oil seal (19) from pump body.
    Fig 1: Removing Oil Seal From Pump Body
    G04590751Courtesy of SUZUKI OF AMERICA CORP.