LEMON Manuals: Even more car manuals for everyone: 1960-2025
Home >> Suzuki >> 2007 >> Swift + >> Repair and Diagnosis >> Accessories & Equipment >> Anti-Theft Systems >> Keyless Entry System And Remote Functions >> Schematic and Routing Diagrams >> Remote Function Schematics (Hatchback)
April 5, 2026: LEMON Manuals is launched! Read the announcement.

Remote Function Schematics (Hatchback)

Fig 1: Theft Deterrent and RKE Power and Ground
GM1680678Courtesy of GENERAL MOTORS CORP.
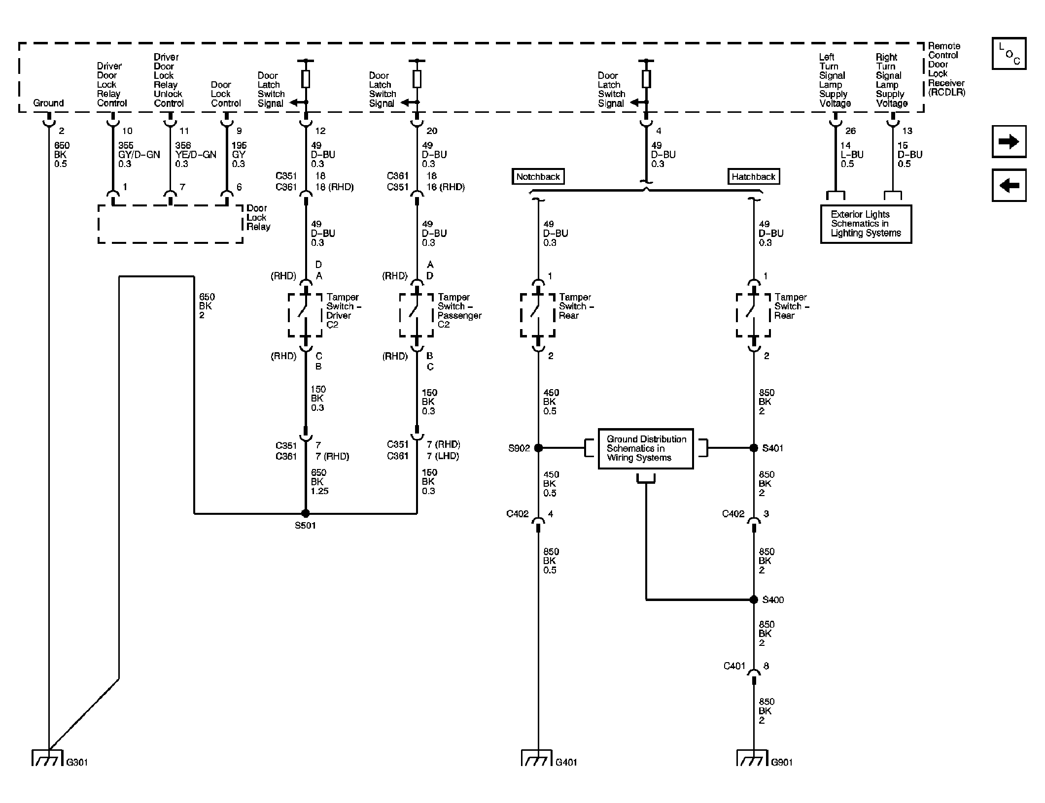
Fig 2: Door Lock Control and Tamper Switches
GM1630255Courtesy of GENERAL MOTORS CORP.
Fig 3: Vehicle Theft Deterrent (Immobilizer) Schematics
GM1291910Courtesy of GENERAL MOTORS CORP.