LEMON Manuals: Even more car manuals for everyone: 1960-2025
Home >> Suzuki >> 2007 >> Swift + >> Repair and Diagnosis >> External Pages >> Different car >> Section 42 (Data Communication System) >> Schematic and Routing Diagrams >> Data Communication Schematics (Notchback)
April 5, 2026: LEMON Manuals is launched! Read the announcement.

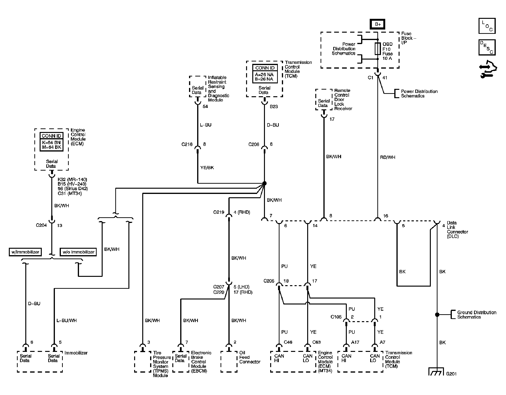
Data Communication Schematics (Notchback)

WARNING: This page is about a different car, the 2008 Suzuki Swift +, 2008 Pontiac Wave, and 2008 Chevrolet Aveo. However, it is still accessible from the selected car via links, so may be relevant.
Fig 1: Data Communication Schematic (Notchback)
GM1952939Courtesy of GENERAL MOTORS CORP.