LEMON Manuals: Even more car manuals for everyone: 1960-2025
Home >> Toyota >> 2003 >> Land Cruiser >> Repair and Diagnosis >> Engine Performance >> System >> Engine Controls - System & Component Testing - V6 & V8 >> Computerized Engine Controls >> Engine Control Module Power Source Circuit >> 4Runner
April 5, 2026: LEMON Manuals is launched! Read the announcement.

Engine Control Module Power Source Circuit: 4Runner

For engine control module power source circuit inspection, see Fig 1-Fig 7 . For circuit identification, see ENGINE PERFORMANCE in appropriate SYSTEM WIRING DIAGRAMS article in ELECTRICAL. Before replacing ECM, check ECM connectors and ground circuits. See ENGINE CONTROL MODULE POWER & GROUND CIRCUITS  under COMPUTERIZED ENGINE CONTROLS. To check EFI main relay, see EFI MAIN RELAY  under MODULES, MOTORS, RELAYS & SOLENOIDS.

Fig 1: Engine Control Module Power Source Circuit Description & Wiring Diagram (4Runner 4.0L)
G00247843Courtesy of © TOYOTA, LICENSE AGREEMENT TMS1002
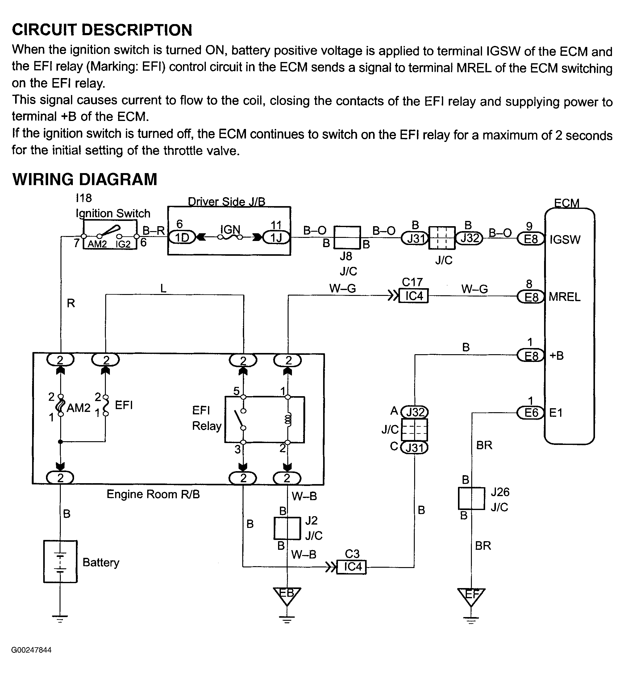
Fig 2: Engine Control Module Power Source Circuit Description & Wiring Diagram (4Runner 4.7L)
G00247844Courtesy of © TOYOTA, LICENSE AGREEMENT TMS1002
Fig 3: Engine Control Module Power Source Circuit Inspection - Steps 1-3 (4Runner)
G00247845Courtesy of © TOYOTA, LICENSE AGREEMENT TMS1002
Fig 4: Engine Control Module Power Source Circuit Inspection - Steps 4-6 (4Runner)
G00247846Courtesy of © TOYOTA, LICENSE AGREEMENT TMS1002
Fig 5: Engine Control Module Power Source Circuit Inspection - Steps 7-9 (4Runner)
G00250964Courtesy of © TOYOTA, LICENSE AGREEMENT TMS1002
Fig 6: Engine Control Module Power Source Circuit Inspection - Step 9 Cont. (4Runner)
G00250965Courtesy of © TOYOTA, LICENSE AGREEMENT TMS1002
Fig 7: Identifying Engine Control Module Electrical Connector Terminals (4Runner)
G00228902Courtesy of © TOYOTA, LICENSE AGREEMENT TMS1002