LEMON Manuals: Even more car manuals for everyone: 1960-2025
Home >> Toyota >> 2004 >> Matrix Base, FWD, Standard >> Repair and Diagnosis >> External Pages >> Different car >> Section 216 (Cruise Control System) >> Circuit Tests >> Power Source Circuit >> Circuit Description
April 5, 2026: LEMON Manuals is launched! Read the announcement.

Circuit Description

WARNING: This page is about a different car, the 2002 Lexus IS 300. However, it is still accessible from the selected car via links, so may be relevant.

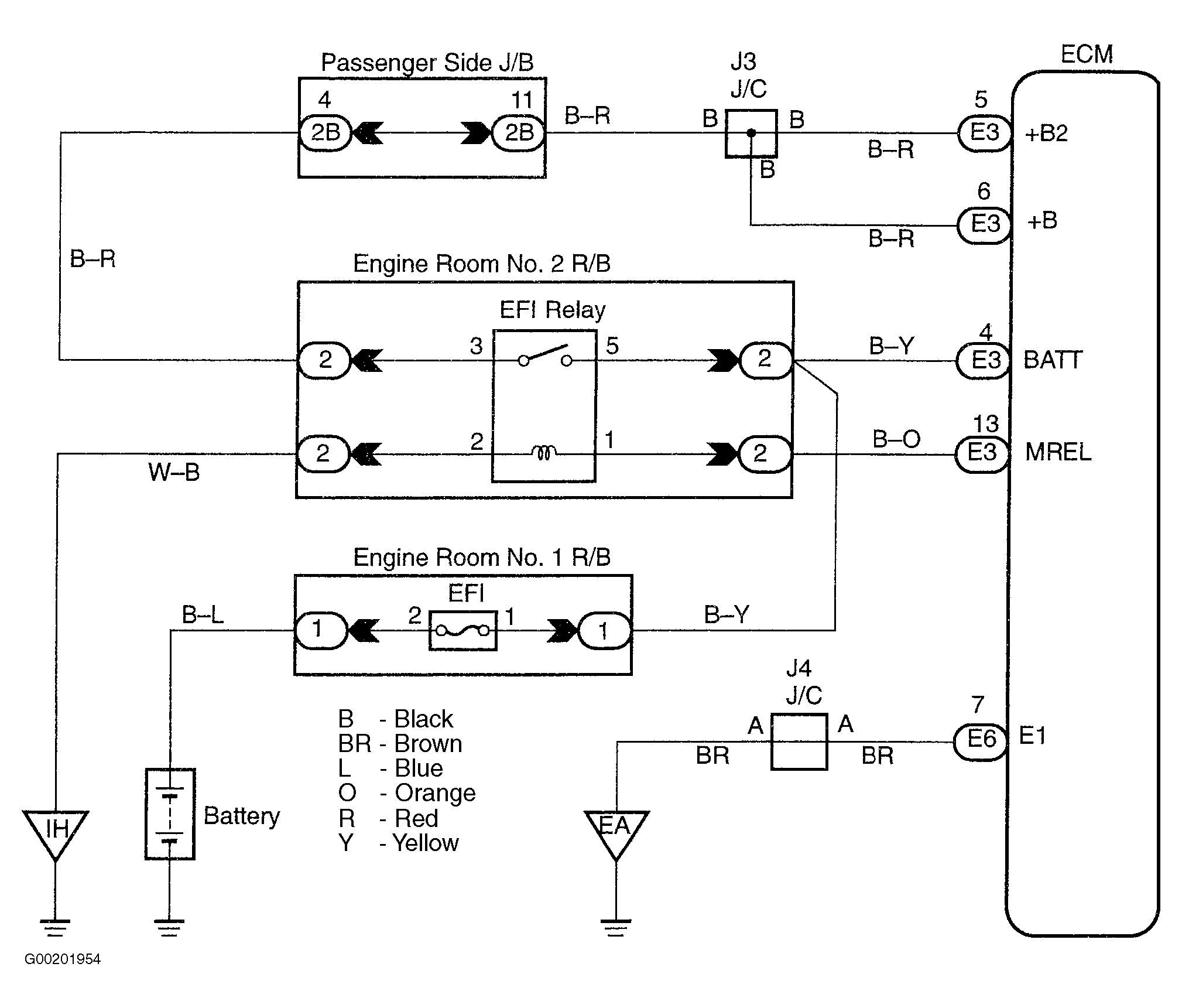
This circuit provides power to operate the ECM. See Fig 1.

Fig 1: Identifying Power Source Circuit
G00201954Courtesy of © TOYOTA, LICENSE AGREEMENT TMS1002