LEMON Manuals: Even more car manuals for everyone: 1960-2025
Home >> Toyota >> 2009 >> Matrix Base, Standard >> Repair and Diagnosis >> Body & Frame >> Power Windows & Glass >> Window Defogger System >> System Diagram
April 5, 2026: LEMON Manuals is launched! Read the announcement.

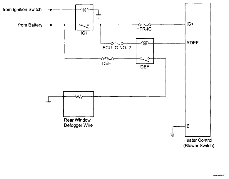
System Diagram

Fig 1: Window Defogger System Diagram
G06038179Courtesy of © TOYOTA, LICENSE AGREEMENT TMS1002