LEMON Manuals
: Even more car manuals for everyone: 1960-2025
Home
>>
Toyota
>>
2009
>>
Matrix Base, Standard
>>
Repair and Diagnosis
>>
External Pages
>>
Different variant/trim
>>
Section 7 (Engine Control System (2AZ-FE))
>>
SFI System
>>
Fuel Pump Control Circuit
>>
Wiring Diagram
April 5, 2026:
LEMON Manuals is launched!
Read the announcement.
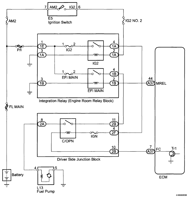
Fuel Pump Control Circuit: Wiring Diagram
WARNING:
This page is about a different variant/trim than selected.
Fig 1: Ignition Switch - Wiring Diagram
Courtesy of © TOYOTA, LICENSE AGREEMENT TMS1002