LEMON Manuals: Even more car manuals for everyone: 1960-2025
Home >> Toyota >> 2010 >> Matrix Base, Automatic >> Repair and Diagnosis >> Electrical >> Body Electrical >> OEM System Circuits >> Engine Immobiliser System >> Notes
April 5, 2026: LEMON Manuals is launched! Read the announcement.

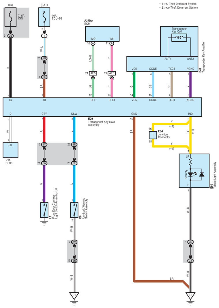
Engine Immobiliser System: Notes

Fig 1: Engine Immobiliser System - Circuit Diagram
G07571378Courtesy of © TOYOTA, LICENSE AGREEMENT TMS1002