LEMON Manuals: Even more car manuals for everyone: 1960-2025
Home >> Toyota >> 2013 >> Prius Four >> Repair and Diagnosis >> External Pages >> Different variant/trim >> Section 141 (OEM System Circuits (Plug-In)) >> Mirror Heater and Rear Window Defogger >> Notes
April 5, 2026: LEMON Manuals is launched! Read the announcement.

Mirror Heater and Rear Window Defogger: Notes

WARNING: This page is about a different variant/trim than selected.
Fig 1: Mirror Heater And Rear Window Defogger System Wiring Diagram (1 Of 3)
G09100341Courtesy of © TOYOTA, LICENSE AGREEMENT TMS1002
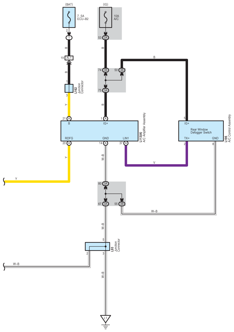
Fig 2: Mirror Heater And Rear Window Defogger System Wiring Diagram (2 Of 3)
G09100342Courtesy of © TOYOTA, LICENSE AGREEMENT TMS1002
Fig 3: Mirror Heater And Rear Window Defogger System Wiring Diagram (3 Of 3)
G09100343Courtesy of © TOYOTA, LICENSE AGREEMENT TMS1002