LEMON Manuals: Even more car manuals for everyone: 1960-2025
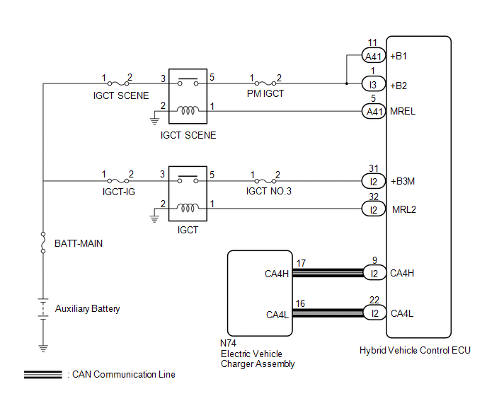
Home >> Toyota >> 2019 >> Prius Prime Premium >> Repair and Diagnosis >> Engine Performance >> Engine Control Systems >> Plug-In Charge Control System - Diagnostic Codes >> Plug-In Charge Control System >> DTC U1150-87: Lost Communication with Hybrid/EV Powertrain Control Module (Hybrid/EV Battery Local Bus) Missing Message [09/2016 - ] >> Wiring Diagram
April 5, 2026: LEMON Manuals is launched! Read the announcement.

DTC U1150-87: Lost Communication with Hybrid/EV Powertrain Control Module (Hybrid/EV Battery Local Bus) Missing Message [09/2016 - ]: Wiring Diagram

GTY930011Courtesy of © TOYOTA, LICENSE AGREEMENT TMS1002