LEMON Manuals: Even more car manuals for everyone: 1960-2025
Home >> Toyota >> 2020 >> Yaris L, Automatic Trans >> Repair and Diagnosis >> Body & Frame >> Windows >> Power Window Control System - Diagnostics - Introduction >> Power Window Control System >> Customize Parameters [07/2015 - 08/2019] >> Customize Parameters [07/2015 - 08/2019]
April 5, 2026: LEMON Manuals is launched! Read the announcement.

Customize Parameters [07/2015 - 08/2019]

  1. CONTROL SYSTEM REPAIR INSTRUCTION SETTING PROCEDURE 
    NOTE:
    • The personalization feature may not be set correctly if [Not equipped] is selected in the setting displayed on the Techstream. Do not select [Not equipped] in the setting displayed on the Techstream.

    HINT: 

    • Settings of some repair instruction displayed on the Techstream cannot be switched depending on the vehicle specification.
  2. Auto Light-Off System Using Techstream 
    1. Connect the Techstream to the DLC3.
    2. Turn the engine switch on (IG).
    3. Turn the Techstream on.
    4. Enter the following menus: Customize Setting / Preference / Auto LightOff Timer.

      Preference 

      Tester Display Description Default Setting ECU
      Auto LightOff Timer The headlight emitted time of the auto light off timer can be changed. 30sec 001:OFF, 010:30sec, 011:60sec, 100:90sec, 101:120sec Main body ECU
  3. Auto Light-Off System Using multi-display 
  4. Turn light system Using Techstream 
    1. Connect the Techstream to the DLC3.
    2. Turn the engine switch on (IG).
    3. Turn the Techstream on.
    4. Enter the following menus: Customize Setting / Preference / Smart Turn.

      Preference 

      Tester Display Description Default Setting ECU
      Smart Turn The turn light system can be switched between operable and inoperable. On 01:Off, 10:On Main body ECU
  5. Turn light system Using multi-display 
  6. Coming Home Light System Using Techstream 
    1. Connect the Techstream to the DLC3.
    2. Turn the engine switch on (IG).
    3. Turn the Techstream on.
    4. Enter the following menus: Customize Setting / Preference / Coming Home Light.

      Preference 

      Tester Display Description Default Setting ECU
      Coming Home Light The coming home light system operation time can be switched. 30sec 001:OFF, 010:30sec, 011:60sec, 100:90sec, 101:120sec 30sec
  7. Coming Home Light System Using multi-display 
  8. Leaving Home Light System Using Techstream 
    1. Connect the Techstream to the DLC3.
    2. Turn the engine switch on (IG).
    3. Turn the Techstream on.
    4. Enter the following menus: Customize Setting / Preference / Leaving Home Light.

      Preference 

      Tester Display Description Default Setting ECU
      Leaving Home Light The leaving home light system can be switched between operable and inoperable. ON 01:OFF, 10:ON Main body ECU
  9. Leaving Home Light System Using multi-display 
  10. Setting method by operation of dimmer switch 
  11. Room light control system Using Techstream 
    1. Connect the Techstream to the DLC3.
    2. Turn the engine switch on (IG).
    3. Turn the Techstream on.
    4. Enter the following menus: Customize Setting / Preference / T2 Room Lamp Door Closed and T1 Room Lamp Battery Save.

      Preference 

      Tester Display Description Default Setting ECU
      T2 Room Lamp Door Closed The map light illumination time after all doors are closed can be changed. 15sec 001:15sec, 010:7.5sec, 011:30sec, 100:60sec Main body ECU
      T1 Room Lamp Battery Save
      • The map light illumination time after a door is opened can be changed.
      • The luggage compartment room light illumination time after the trunk lid is opened can be changed.
      30min 01:30min, 10:60min, 11:10min Main body ECU
  12. Room light control system Using multi-display 
  13. Power Door Lock System Using Techstream 
    1. Connect the Techstream to the DLC3.
    2. Turn the engine switch on (IG).
    3. Turn the Techstream on.
    4. Enter the following menus: Customize Setting / Preference / Auto Door Lock.

      Preference 

      Tester Display Description Default Setting ECU
      Auto Door Lock Auto door lock function can be changed. Mode3 0001:Mode1, 0010:Mode2, 0011:Mode3, 0100:Mode4 (AT Only), 0101:Mode5 (AT Only), 1010:Mode10 (AT Only) Main body ECU
      • Mode1: Off
      • Mode2: Lock When Driving
      • Mode3: Lock When Driving, Unlock IGN Off
      • Mode4 (AT Only): Lock Shifting from Park
      • Mode5 (AT Only): Lock Shifting from Park, Unlock In Park
      • Mode10 (AT Only): Lock When Driving, Unlock In Park
  14. Power Door Lock System Using multi-display 
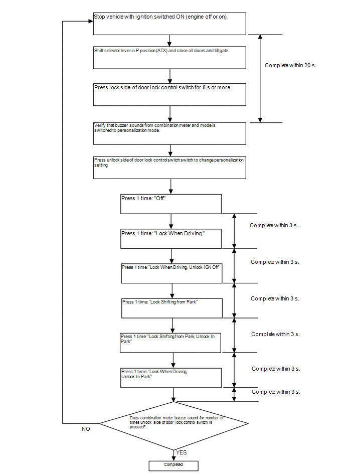
  15. Setting method by operation of door lock control switch 
    1. The following setting can be changed by operation of the door lock control switch.

      Enter the following menus: Customize Setting / Preference / Auto Door Lock.

      Preference 

      Tester Display Description Default Setting ECU
      Auto Door Lock Auto door lock function can be changed. Mode3 0001:Mode1, 0010:Mode2, 0011:Mode3, 0100:Mode4 (AT Only), 0101:Mode5 (AT Only), 1010:Mode10 (AT Only) Main body ECU
      • Mode1: Off
      • Mode2: Lock When Driving
      • Mode3: Lock When Driving, Unlock IGN Off
      • Mode4 (AT Only): Lock Shifting from Park
      • Mode5 (AT Only): Lock Shifting from Park, Unlock In Park
      • Mode10 (AT Only): Lock When Driving, Unlock In Park
      • Change the setting for the auto door lock referring to the following procedure:

        HINT: 

        • If any of the following conditions is met during procedure, the setting change for the auto door lock is stopped.
          • Lock side of the door lock control switch is pressed while in the personalization mode.
          • Unlock side of the door lock control switch is pressed 7 times while in the personalization mode. (ATX)
          • Unlock side of the door lock control switch is pressed 4 times while in the personalization mode. (MTX)
      Fig 1: Door Lock Control Switch Setting Method Chart
      GTY490354Courtesy of © TOYOTA, LICENSE AGREEMENT TMS1002