LEMON Manuals: Even more car manuals for everyone: 1960-2025
Home >> UD >> 2000 >> 1200 L4-4.6L DSL Turbo >> Repair and Diagnosis >> Powertrain Management >> Computers and Control Systems >> Testing and Inspection >> Component Tests and General Diagnostics >> Checking Pre-Stroke Sensor System
April 5, 2026: LEMON Manuals is launched! Read the announcement.

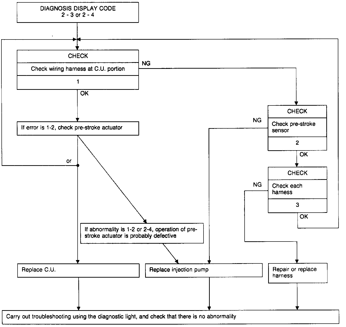
Checking Pre-Stroke Sensor System

CHECKING PRE-STROKE SENSOR SYSTEM












[CHECK/1] Check harness between pre-stroke sensors at control unit
1. Turn the ignition key switch OFF.
2. Measure the resistance between terminals (23) and (24), (23) and (29), and (24) and (29) of instrument harness connector [I-70-1].







3. Judgement
- Resistance is as specified -> pre-stroke sensor normal -> check pre-stroke actuator (refer to (7) Check pre-stroke servo system)
- Resistance value is not as specified -> disconnection, short circuit, or pre-stroke sensor abnormal -> go to [CHECK/3]







[CHECK/2] Check pre-stroke sensor body
1. Turn the ignition key switch OFF.
2. Measure the resistance between terminals (2) and (5), (2) and (4), and (5) and (4) of pre-stroke sensor harness connector [C-37].







3. Judgement
- Resistance is as specified -> pre-stroke sensor normal -> check harness -> go to [CHECK/3]
- Resistance value is not as specified -> pre-stroke sensor abnormal -> replace pre-stroke sensor (injection pump assembly)

[CHECK/3] Check for abnormality in harness







1. Turn the ignition key switch OFF.
2. Check continuity between pre-stroke sensor harness connector [C-37] and instrument harness connector [I-70-1].







3. Judgement
- Continuity is as specified -> control unit abnormal -> replace control unit
- Continuity is not as specified -> harness abnormal -> repair or replace harness

NOTE: After completing each operation, carry out trouble-shooting with the diagnostic light and confirm that there is no abnormality.